最新消息:关注人工智能 AI赋能新媒体运营

.NET 10统一构建架构加快安全补丁与版本发布节奏

科技资讯 admin 浏览

微软在 .NET 10 正式版中引入新的统一构建架构(Unified Build),重构产品构建与发布流程,显著提升版本更新与安全补丁的速度与可预测性。官方表示,这一改造是 .NET 团队近四年在基础构建工作上的成果,融合了此前在 Linux 源码构建方面的经验,目标是简化多仓库开发带来的构建延迟与维护负担。

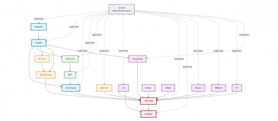
过去,.NET 的开发分散在多个仓库中,运行时(Runtime)、ASP.NET Core、SDK 和 WindowsDesktop 等组件各自独立。这种分散架构虽有利于社区协作,但在多版本维护与安全补丁时却导致流程复杂,必须确保所有组件版本一致,团队需反复重建、审查与验证,往往耗时数十小时甚至数天。根据微软数据,在 .NET 8 的运行时构建流程中,约有 40% 的时间耗费在调度、等待与重复操作等非产出环节。

统一构建架构采用虚拟单体仓库(Virtual Monolithic Repository,VMR)技术,将原本分散的代码整合为统一的源码结构。开发者仍可在各自仓库中独立工作,但正式构建仅基于 VMR 内容进行,确保所有版本均源自单一提交点。该方法不仅减少了协调与依赖更新的时间,也提升了整体一致性。

统一构建架构采用垂直构建(Vertical Build)理念,每个垂直构建负责特定平台与堆栈,例如 Windows x64 或 Linux Arm64,可通过单条命令在单机完成,从而降低跨平台依赖,使构建流程更加简洁。部分跨平台组件仍需额外构建阶段处理,但整体效率已大幅提升。

Linux 发行版维护者可通过源码构建机制离线重建 .NET,以满足授权与可追溯性要求。统一构建架构将这种以单一来源为核心、偏向垂直的构建模式,从原先主要应用于 Linux 发行版的源码构建,推广至微软官方 .NET 的完整产品构建流程。同时,.NET 团队引入仅用于参考的包(Reference-only Package),用于提供编译时所需的 API 接口,取代过去仅需提供编译接口而无需实际构建实现的旧版依赖包,进一步降低历史依赖的维护成本。

统一构建架构将完整构建时间压缩至 7 小时内,未签名版本甚至可在 4 小时内完成,这意味着开发团队每天可生成多个可验证版本,大幅缩短补丁与验证周期。相比过去动辄超过一天的分布式构建,新流程更具弹性。

新架构支持对完整产品执行端到端场景测试,而不仅限于单一仓库,因此能更早发现跨堆栈兼容性问题,减少在版本冻结阶段(RTM Build)的回溯修正。微软表示,这种整体验证方式有助于保障 .NET 各版本间的稳定性与可靠性。